十四届红旗区委第二轮巡察工作动员部署会召开

2022-03-08 16:36 来源: 红旗区委巡察办

3月7日,十四届红旗区委第二轮巡察工作动员部署会召开。区委常委、区委巡察工作领导小组副组长李如意主持会议并宣布十四届区委第二轮巡察组组长、副组长授权任职及任务分工决定。区委常委、区委巡察工作领导小组组长苌群艺出席会议并讲话。

李如意同志宣布巡察组组长、副组长任职及任务分工

苌群艺同志作动员讲话

苌群艺指出,要深刻学习领会习近平总书记关于巡视巡察工作的重要论述,深入贯彻落实中央和省市区委部署要求,不断深化政治巡察。结合“春雷行动”开展高质量监督,督促引导被巡察单位党员领导干部真抓实干、奋力拼搏,努力营造担当作为、干事创业、清正廉洁的政治生态,营造优良的营商环境,为全区经济社会发展贴身“护航”。

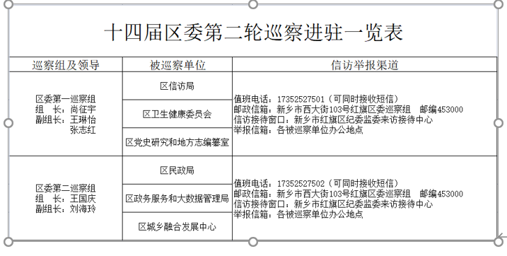
苌群艺强调,按照区委统一部署,本轮将对区民政局、区信访局、区政务服务和大数据管理局、区卫生健康委员会、区党史研究和地方志编纂室、区城乡融合发展中心开展常规巡察。要围绕“三个聚焦”开展政治监督,注意把握各单位特点和实际,对照职能责任和主责主业,紧盯领导班子和关键少数,着力发现和推动解决深层次问题。

苌群艺要求,区委巡察组要认真履行党章赋予的职责,扛牢政治责任,按照“三个模范、一个铁军”要求,依规依纪依法开展巡察。被巡察党组织要提升接受政治监督自觉性和主动性,积极支持配合区委巡察组的工作。纪检监察、组织等相关部门要强化协作配合意识,一体构建闭环式监督,共同完成好本轮巡察任务。

区委巡察工作领导小组成员,区纪委监委、区委组织部相关室(部、科)负责人和派驻纪检组组长,区委第一、第二巡察组全体成员、区委巡察办全体工作人员,被巡察党组织负责人及分管纪检副职参加会议。




 


责任编辑: 红旗区纪委监委